绿色金融 从披露到定价:《气候准则》的影响与九游体育- 九游体育官方网站- 娱乐APP下载启示
2026-01-04九游娱乐,九游娱乐官网,九游app,九游下载安卓,九游体育,九游,九游下载,九游体育娱乐,九游体育app,九游体育网页版,九游真人,九游棋牌,九游捕鱼,九游娱乐靠谱吗,九游体育官网,九游官网在应对气候变化成为全球共识的背景下,全球气候信息披露经历了从自愿倡导到监管强制的演进过程。2015年,金融稳定委员会(FSB)成立气候相关财务信息披露特别工作组(TCFD),旨在推动全球金融界对气候相关风险因素的披露和管理。TCFD于2017年提出四支柱框架(治理、战略、风险管理、指标目标),聚焦转型与物理风险,被全球超4000家机构采用。欧盟则于2023年生效《企业可持续发展报告指令》(CSRD)并引入“双重重要性”原则(财务重要性与影响重要性)。2021年,国际可持续准则理事会(ISSB)成立,2023年发布《国际财务报告可持续准则第1号》(IFRS S1)和《国际财务报告可持续准则第2号——气候相关披露》(IFRS S2),整合TCFD与SASB框架,要求气候信息披露与财务报告同步并全面披露气候相关财务影响与温室气体排放数据,为气候信息披露提供了全球基准(global base)。
①治理:《气候准则》要求企业披露负责监督气候相关风险和机遇的治理机构(包括董事会及其下设委员会)的职权范围、专业能力、监督频率以及如何将气候因素纳入战略决策和目标设定。同时,企业需说明管理层在气候风险管理中的具体职责、控制措施及与其他内部职能的整合情况。这一规定旨在推动企业建立清晰的气候治理责任体系,确保气候议题得到高层重视。值得注意的是,《气候准则》鼓励企业利用内部审计部门、法律部门等进行气候风险监督,并聘请独立第三方机构对气候相关信息进行鉴证,这既体现了监管的灵活性,也强调了信息披露的可靠性——这次发布的《气候准则》明确了在涉及第三方验证(审验)的所有表述中,均新增了“独立”二字,强调要由“独立第三方”来开展相关工作,说明了验证(审验)工作应避免利益冲突以增加可靠程度[11]。另外,《气候准则》明确允许已建立整体性可持续治理架构的企业整合披露,避免重复劳动;
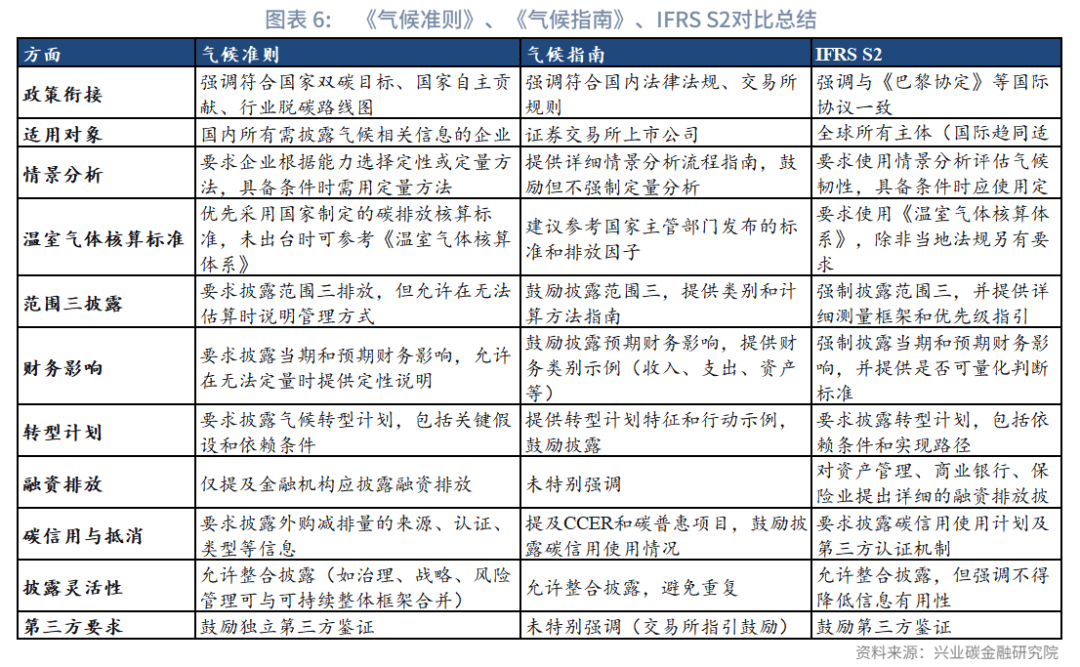
②战略:《气候准则》突破了传统环境信息披露的“合规导向”,转向“战略导向”,要求企业将气候因素纳入核心战略规划。《气候准则》首先要求企业需区分气候相关物理风险(急性如风暴、慢性如海平面上升)和转型风险(政策、技术、市场等),明确其对业务模式、价值链的影响及时间范围(短期、中期、长期)。其次,文件要求企业披露应对措施的资源配置计划,包括业务调整、工艺改造、供应链合作等直接和间接措施,以及转型计划的假设依据。再其次,文件要求通过情景分析评估气候韧性,要求考虑国际协议、国家战略等宏观因素,结合企业业务范围和时间周期,采用定量或定性方法披露评估结果,高风险企业需逐步过渡到科学定量分析。值得一提的是,本次发布版本《气候准则》对气候相关情景的要求表述为“是否有与最新气候变化国际协议、国家战略规划、国家自主贡献相一致的气候情景”,与我国绿色低碳发展战略和新NDC目标相一致[12];
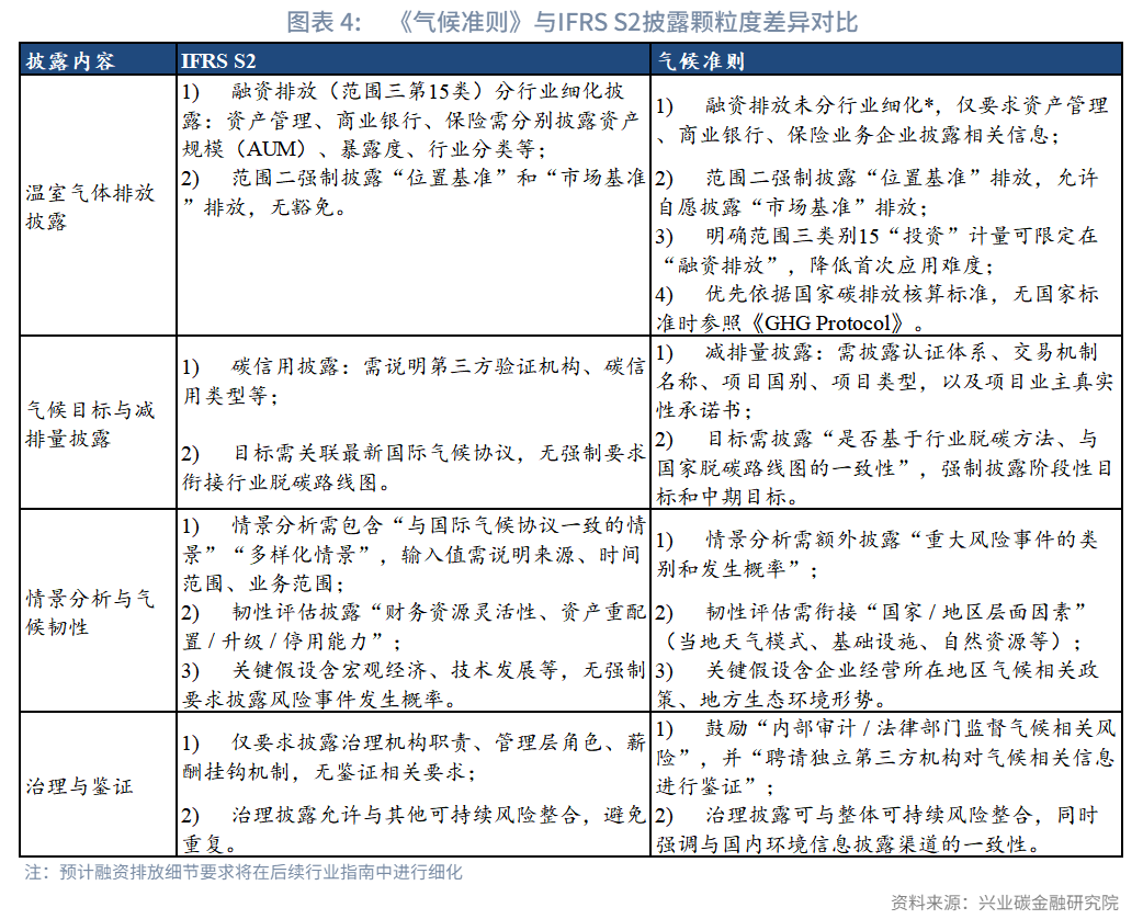
《气候准则》新增“气候相关影响”维度——这是中国准则区别于IFRS S2最显著的特色(即财政部官方指出的构建了“四支柱+影响”的中国特色披露框架),IFRS S2未单独列出该维度。IFRS S2仅聚焦“气候变化对企业的影响”(风险+机遇),不要求披露“企业活动对气候的影响”;《气候准则》明确要求披露“气候相关影响”(企业活动对气候变化的实际/潜在影响,含积极/消极),且需与环境信息依法披露渠道保持一致,不得掩盖风险和机遇信息。因此,《气候准则》回应了市场长久以来对于重要性的争议,通过对IFRS S2框架“打补丁”增加“气候相关影响”披露要求,在整体不改变衔接IFRS S2框架的基础上,有效消弭了市场各界对“单一重要性”与“双重重要性”的争议。
因此,对比来看:《气候准则》侧重会计规范,而《气候指南》更侧重实操工具。这很好地解释了为何《气候指南》没有直接采用四要素的章节编写顺序和结构,而是按照“影响重要性评估→财务重要性评估→气候适应和情景分析→温室气体核算→转型计划→披露要点”来设计。以市场关注的“情景分析”要求为例来看:《气候准则》详细规定气候韧性评估的四方面内容(评估内容、输入值、关键假设、报告期间),而《气候指南》则提供了完整的情景分析五步骤流程(确定范围、选择情景、确定变量、确定方法、评估结果),并提供多维表示例。所以,《气候准则》定位于原则性规定,强调披露内容的合规性,即告诉企业“应披露什么”;《气候指南》定位于操作手册,提供大量实操工作,如各类气候相关情景分析范围的维度参考表、情景来源选择因素表、气候风险变量示例表、详细的财务影响示例表等,即告诉企业“如何披露”。《气候指南》可在某种意义上视为对《气候准则》的细化和落地,特别是在披露流程、评估方法、模板示例等方面提供了具体操作指导。上市公司在编制气候披露内容/报告时,应以《气候准则》为原则依据,以《气候指南》为操作流程。
本次《气候准则》一大亮点是专门对金融与非金融类业务做了区分,首次在官方层面明确提出了“融资排放”的披露要求:《气候准则》第三十五条明确规定企业业务涉及资产管理、商业银行或者保险业务的,应当披露与其融资排放相关的信息。融资排放是金融机构资产负债表风险暴露的重要指标,尤其对于资产管理、商业银行和保险业务而言。融资排放核心是量化金融机构对气候风险的敞口,为风险管理提供依据。例如,通过量化投资组合的碳排放强度和气候风险敞口,资管机构可以更精准地评估组合的气候风险。融资排放披露要求金融机构按资产类别对每个行业的温室气体排放进行披露,以及按资产类别划分的每个行业的总风险敞口。例如,银行对高碳行业的贷款组合,其融资排放越高,未来面临的转型风险溢价也越高,需要更高的风险准备金[13]。因此,投融资碳核算对于金融机构的重要性将在未来进一步凸显。
基于标准化气候信息披露数据,金融机构可针对性开发差异化金融产品,满足企业低碳转型与投资者风险对冲需求。在信贷领域,可升级“企业碳账户”等碳管理系统,将企业披露的温室气体排放强度、气候风险应对预案等指标纳入授信评估模型,对低碳项目实施利率优惠、额度倾斜,同时为高碳企业转型提供专项信贷支持;在债券领域,可扩大“可持续挂钩债券”等产品的发行规模,依据企业披露的碳减排目标完成情况设计浮动收益率条款,提升产品市场吸引力;在资管领域,可发行聚焦气候主题的ESG基金,以企业气候信息披露质量为核心筛选标的,满足投资者对绿色资产的配置需求。此外,还可探索天气期货等创新工具,帮助企业对冲气候风险,形成多元化产品矩阵。
气候信息披露与金融定价的有效衔接,需要跨机构、跨领域的协同支撑,金融机构可通过搭建生态合作网络拓展业务空间。一方面,加强与第三方机构的合作:与气候数据服务商共建数据库,提升气候风险量化模型的精准度;与评级机构合作开发基于气候信息披露的信用评级指标,完善绿色金融定价基准;与科研机构联合开展气候金融理论研究,探索创新定价模型与业务模式。另一方面,积极参与市场机制建设:主动参与碳交易市场建设,开展碳排放权经纪、做市等业务,提升市场流动性;推动建立跨区域气候金融合作平台,破解跨境业务中气候信息披露标准不统一的难题,拓展国际绿色金融业务。此外,还可加强与监管部门的沟通,推动完善绿色金融税收优惠、风险补偿等政策,为业务拓展营造良好环境。


